Les BàiHuài Longs

Peuple de Dragon

Si l’on se fie aux Chroniques des Bàihuài Longs, le peuple du Dragon était autrefois divisé en de multiples tribus qui se livrèrent des guerres sans merci jusqu’à leur unification par Quàn Long, le plus puissant et le plus autoritaire des Bàihuài Longs.

La société du Dragon est à l’image de son puissant protecteur Quàn Long : autoritaire et impitoyable.

Un seul souverain dirige l’ensemble du peuple, appuyé dans sa tâche par de nombreux magistrats qui s’assurent que la loi est appliquée correctement dans tout le territoire.

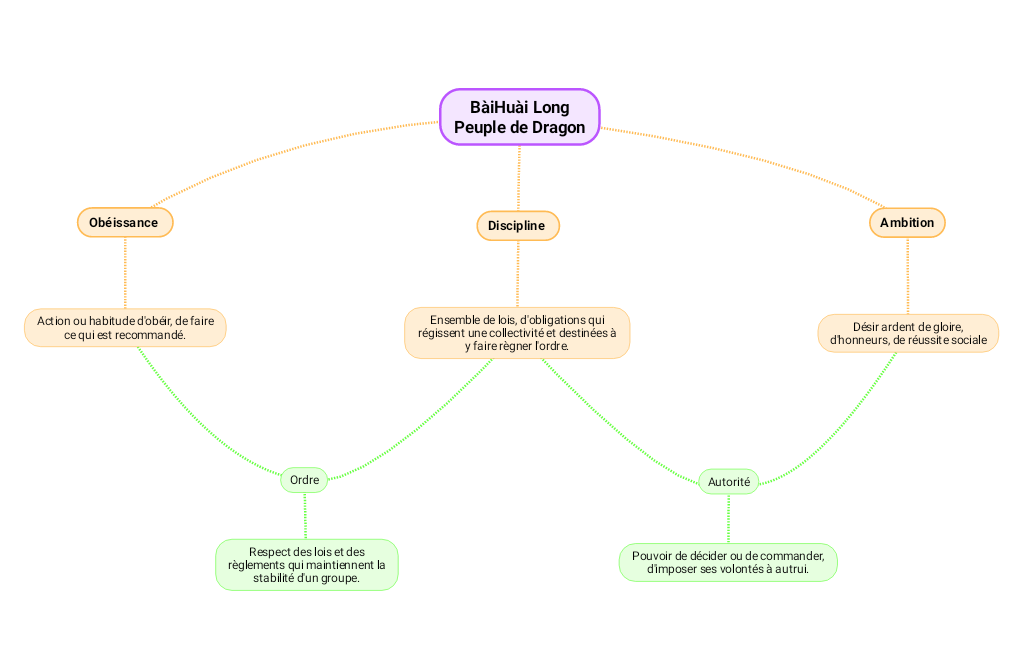
Jugeant la nature de l’homme indocile — leur histoire l’a prouvé —, les BàiHuài Longs inculquent la discipline et l’obéissance aux lois par la crainte et la terreur. Ceux qui obéissent aux lois sont récompensés, ceux qui les transgressent sont sévèrement châtiés.

Ce mode de pensée encourage fortement la délation et fait des BàiHuài Longs un peuple discipliné, discret et constamment sur le qui-vive, comme si le moindre de leurs gestes ou paroles pouvait être décortiqué par un agent de l’ombre à la solde de la magistrature.

Malgré de nombreux siècles passés à côtoyer d’autres peuplades dans l’Enclave, la méfiance naturelle des BàiHuài Longs envers les étrangers et le climat de peur insidieuse qui les conditionne met rapidement mal à l’aise leurs interlocuteurs.

En revanche, leur rigueur et leur discipline militaire inébranlables font de leurs armées un pilier de la défense de l’Enclave.

Leurs hommes de loi réputés incorruptibles sont craints et redoutés de tous. Nombreuses sont les légendes urbaines impliquant un magistrat bàihuài long pourchassant un criminel à travers toute l’Enclave pour finalement l’exécuter bien au-delà de sa juridiction sans qu’aucun témoin ne lève le petit doigt.

À l’image de sa société, la religion du Dragon vénère l’ordre et la stabilité. Quàn Long préside à la Cour Céleste, entouré de ses proches conseillers : Yu Huan Di, qui veille à l’ordre et à l’harmonie, Er Lang, qui combat les démons et les mauvais esprits, Yushen Faguan, qui transmet les lois célestes aux hommes, et Jian Jung, qui commande les armées et mène les hommes au combat.

La religion populaire est tolérée bien qu’étroitement surveillée par le Censorat de la magistrature.

Elle compte de nombreux Kamis comme Cheng Shen, le Kami de la ville, Men Shen, le Kami du logis, ainsi que différents patrons liés à un corps de métier : Chang Fei, le Kami des bouchers, Lei Tsu, le Kami des aubergistes… On trouve également des héros locaux qui s’illustrèrent durant l’histoire bàihuài long pour des faits très particuliers.

Retour en haut